Loading...
65,950 articles found
Discussion of linear regression
2 years ago
0
The Excel Tools I crafted to simplify my life as programmer
2 years ago
5
An algorithm and a set of scripts which work in a closed loop on an OpenWRT router that enable resilient and high availability VPN (openvpn) connection for all connected router clients
2 years ago
0
I am switching to C# 8 / .NET 7 so I'm recreating my project templates to create suitable versions. And it's not trivial as some things are very different.
2 years ago
5
How to weave aspects with AspectDN directly into .NET binary files
2 years ago
5
Create a simple but scalable Telegram bot using AWS Lambda and the python-telegram-bot library
2 years ago
5
Connect .NET Web App to Azure Application Insights hosted in Localhost or Azure Web App using the same code. The approach is recommended by Microsoft and is applicable for .NET 6 and above.
2 years ago
5
About the IntelliDisk app that uses many components published on CodeProject
2 years ago
3
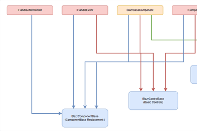
How to build a suite of base components for Blazor
2 years ago
5
Layer over System.CommandLine that overall eases Posix style commands integration into existing projects
2 years ago
5